学生
教工
校友
考生
访客
Web VPN
校长信箱
阳江校区
一网通办
教学服务
会议通知
学校文件
学校简介
历史沿革
学校章程
现任领导
学校标识
校园风光
教务处
研究生院
重点学科
高水平大学建设
学位点建设
教学名师
精品课程
学报
科研平台
本科生
研究生
成人教育
港澳台生
国际学生
党政办
纪检监察室
党委组织部
党委宣传统战部
党委学生工作部
共青团
学生会
学生社团
学校要闻
通知公告
校园快讯
学术讲座
媒体海大
视频海大
推荐阅读
专题活动
学习贯彻党的二十届三中全会精神专栏
首页 > 新闻中心 > 通知公告 > 正文
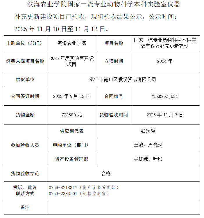
滨海农业学院国家一流专业动物科学本科实验室仪器补充更新建设项目验收公示
时间:2025-11-10
编辑:实验室管理科
作者:实验室管理科
审核:资产设备管理部
来源:资产设备管理部
浏览次数:
上一篇:2026年度重大实验教学平台建设项目拟入库清单及排序公示
下一篇:滨海农业学院动物医学五年制一流专业教学实验室建设项目验收公示
国家教育部
国家科技部
中国科教网
广东省教育厅
广东省人社厅
广东省科学技术厅
信息公开
图书查询
招标信息
校内邮箱
人才招聘
学校地图
地址:中华人民共和国 广东省 湛江市 麻章区 海大路1号 邮编:524088 邮箱: xzb@gdou.edu.cn
电话: 0759-2383111、2383333(党政办)、2396115(本科招生)、2396172(就业)、2382451(成教招生)、2362175(非学历培训)、2396185(研究生招生)
教育收费咨询/投诉电话:0759-2383153,邮箱:cjgzbgs@gdou.edu.cn
Copyright © 版权所有:jinnianhui官网 - 金年会 粤ICP备
粤公网安备
<
旧版回顾